Skip to content
University of Sinnar-جامعة سنار
Faculty Members
Certificate request
Postgraduate Admission
Facebook
Twitter
Google-plus
Whatsapp
Pinterest
Menu
Home
About University
Faculties
Current Students
Services & Research Centres
scientific affairs
Libraries Secretariat
Vice Chancellor’s Office
Administration of information and computing
Publications
News
Contact Us
Media Center
العربية
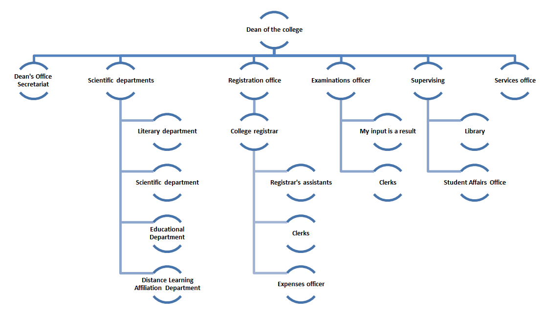
هيكل ابوحجار E
By
taiseer14
/
October 6, 2025